Organizational Chart
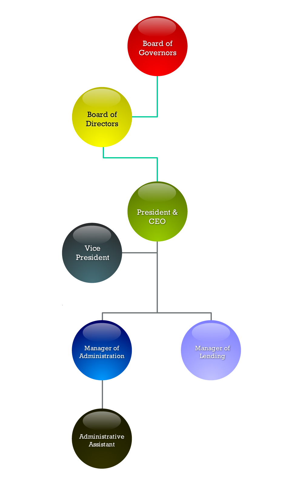
The PIDB is headed by a 16-member Board of Governors who represents the shareholders of the bank. The Board, however, delegates oversight of Bank operations to an 9-member Board of Directors. The day-to-day operations are headed by a management team. Major functions or departments in the Bank are headed by a manager.
